您当前的位置: 首页» 人才培养» 研究生培养» 专业介绍
中国史一级学科学位点介绍
发布人:admin  发布时间:2026-01-30

(一)学位点名称、代码、批准时间

南昌大学中国史一级学科硕士点(代码0602)获批于2011年8月,包括中国古代史、中国近现代史、中国专门史、历史文献学4个二级学位点,其中中国古代史硕士点获批于1984年,是江西省最早的历史学硕士点;2013年获批历史遗产管理二级博士点(自主设置)。

(二)研究队伍与平台情况

中国史学科师资力量较为雄厚,学术梯队建设完整。目前有教师37人,其中45岁以下教师全部具有博士学位。本学位点共有上岗导师16人,其中教授(研究员)12人,副教授3人,讲师1人;省级人才称号者6人;博士生导师8人。

学科平台厚实,现有1个江西省高校哲学社会科学创新团队(江西区域文化史研究团队);3个省级人文社会科学重点研究基地(区域历史与档案文献研究中心、赣学研究院、文化资源与产业研究院);1个校级文科科研特区试点单位(谷霁光人文高等研究院)。

(三)研究方向与特色

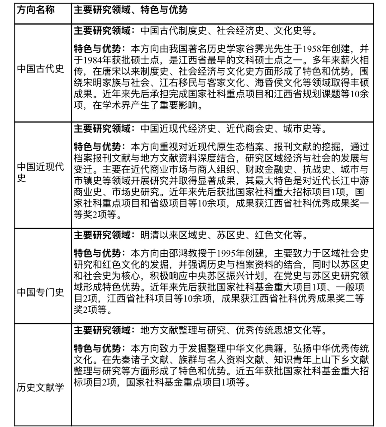
中国史学科是学校传统优势学科之一,由著名历史学家、原江西大学校长谷霁光先生于1958年创建,经过多年薪火相传,保持了从古代到近代社会经济史研究的完整性,主要包含四个二级研究方向:(1)中国古代史;(2)中国近现代史;(3)中国专门史;(4)历史文献学。

ddd364361ec64c4d96a4c686e9dac59f.jpg


(四)近年主要科研成果

本学科研究实力雄厚,教学科研成果丰硕。先后获得20余项国家社科基金项目,其中2项重大招标项目、2项重点项目、1项国家冷门绝学项目,省部级项目60余项;出版专著30余部,在《中国社会科学》《历史研究》等专业期刊上发表学术论文100余篇。

(五)获奖情况

近年来,本学位点教师共获得省级社科优秀成果奖15项,其中一等奖3项,二等奖8项,三等奖4项;获得省级教学成果奖一等奖2项、二等奖1项。

(六)研究生培养情况

近五年来,本学位点共招收全日制学术型研究生105名,每年招收学生数量较为稳定;研究生绝大多数按时毕业并取得硕士学位,在各级专业期刊发表学术论文20余篇;学位论文盲审通过率100%。学生就业情况良好,主要在政府、学校及企事业单位从事教学与管理工作。


附件:中国史专业介绍(研究生)


南昌大学人文学院 版权所有 管理
地址:江西省南昌市红谷滩区学府大道999号人文楼二楼 邮编:330031
电话:0791-83969350 传真:0791-83969350
E-mail:rwxy@ncu.edu.cn